최근 집중호우로 침수차량 피해가 많이 발생하면서 침수차량 불법유통에 대한 소비자들의 불안감은 더욱 커졌다. 나도 모르게 침수차량을 구입해 타다가 각종 안전사고에 노출될 위험이 있기 때문이다.
국토교통부(장관 원희룡)는 최근 집중호우로 대량 발생한 침수차* 불법유통 우려를 해소하기 위해 「침수차 불법유통 방지 방안」을 마련했다.
* 피해건수 11,841건, 보상금액 1,570억원(8.1.∼8.19., 보험개발원 집계)
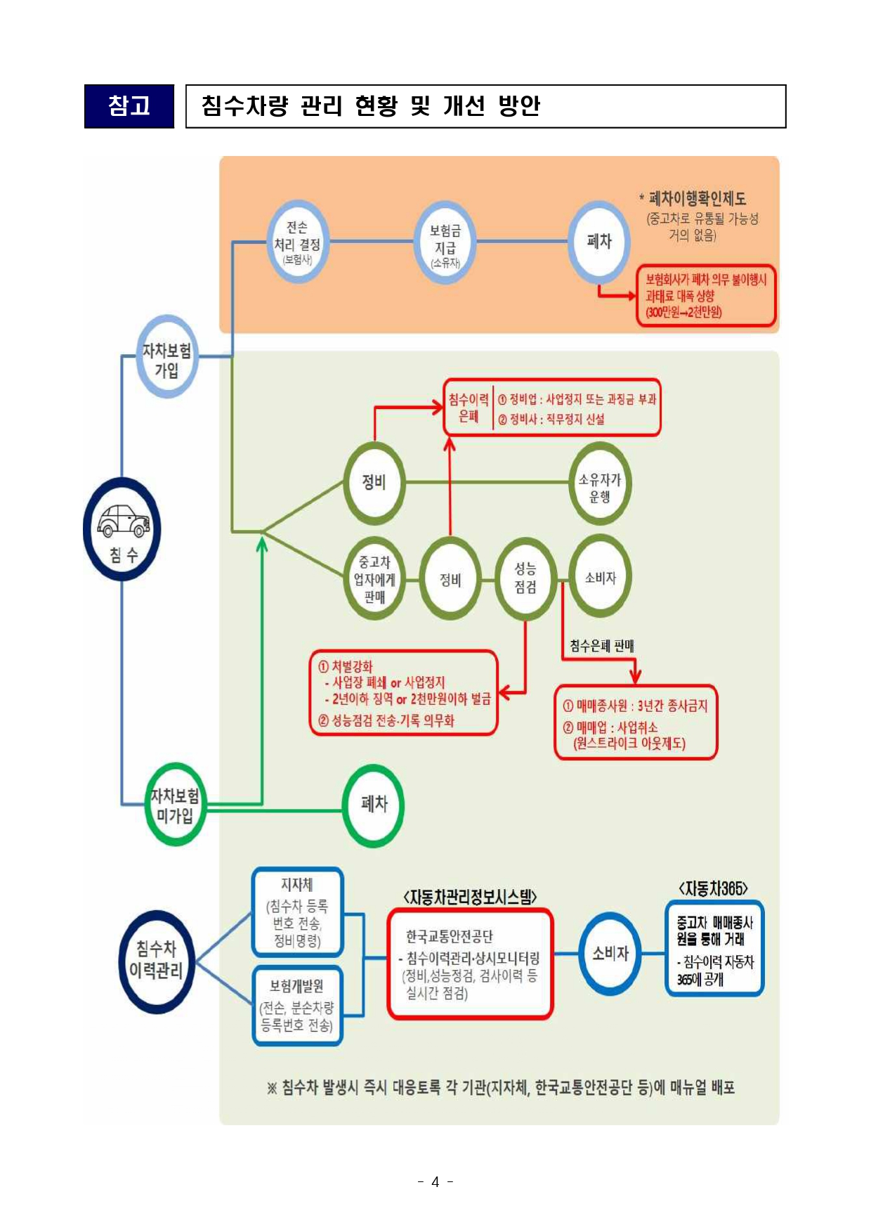
□ 그동안 정부는 침수차 불법유통 방지를 위해 전손* 침수차량의 폐차 의무화, 폐차이행확인제, 중고차 매매업자의 침수사실 고지 의무화, 정비 이력과 중고차 성능상태점검기록부 침수이력 기재를 실시해왔다.
* 수리비가 피보험차량 가액을 초과하는 경우
그러나 침수차 중 분손*처리 되거나, ‘자기차량손해’ 담보 특약에 가입 하지 않은 경우는 중고차로 유통 될 가능성이 있고,
* 수리비가 피보험차량 가액을 넘지 않는 경우
차량 정비나 중고차 성능상태점검 및 중고차 매매 시 침수 사실이 축소‧은폐될 수 있다는 우려에 따라 중고차 소비자, 자동차 전문가 등으로부터 침수이력 관리 강화 필요성이 제기되어 왔다.
특히 115년 만의 최대 폭우로 침수차 불법유통에 대한 국민들의 불안감이 그 어느 때보다 크기 때문에, 정부는 보험개발원, 자동차매매연합회, 자동차 전문가 의견을 수렴하여 침수 이력관리체계 전면 보강, 침수 사실 은폐에 대한 처벌 강화, 침수차 사후 추적 적발체계 구축, 침수기준 및 가이드 라인 마련 등 침수차 관리를 대폭 강화하기로 하였다.




출처 : http://www.molit.go.kr/USR/NEWS/m_71/dtl.jsp?lcmspage=1&id=95087111
침수차 폐차까지 이력 관리 및 공개, 침수 사실 은폐 시 처벌 대폭 강화, 사후 추적 적발체계 구
국토교통부(장관 원희룡)는 최근 집중호우로 대량 발생한 침수차* 불법유통 우려를 해소하기 위해 ?침수차 불법유통 방지 방안?을 마련하였다고 밝혔다.* 피해건수 11,841건, 보상
www.molit.go.kr
'기타생활정보' 카테고리의 다른 글
| 해외 여행자 반입 휴대품 면세한도 인상!! (0) | 2022.09.06 |
|---|---|
| 태풍 힌남노 피해 입은 병역의무자 입영 일자 연기 신청 가능 (0) | 2022.09.06 |
| 세종시 Super-BRT 접촉없이 요금결제 시스템 태그리스 도입 (0) | 2022.08.21 |
| 공동주택 층간소음 개선 방안 발표 세부 내용 (0) | 2022.08.21 |
| 장애인, 유공자 지문 없이 일반 하이패스로 할인 가능! (0) | 2022.08.20 |
댓글